你了解IB MYP中的跨學科課程嗎?
來源:A加未來國際教育 ? ? ? 時間:2022-03-09 13:47
?
在IB MYP課程階段,同學們一般都需要接觸一個特殊的課程學習環節,那就是跨學科課程。那么IB MYP跨學科課程究竟指的是什么呢?它對于我們學習和未來發展的意義在哪?下面A加未來小編就帶大家一起來解析一下IB MYP課程跨學科的相關情況。
一、什么是跨學科學習
在中學項目中,跨學科學習是這樣一個過程,即學生對兩個或兩個以上學科或學科組的知識體和認識方法產生理解,并對它們加以整合,從而創造出新的理解。學生可以匯集兩個或多個學科或已確立的專業領域中的概念、方法或交流形式來解釋一種現象、解決一個問題、創造一件作品,提出一個新問題;而這些,都是單一學科的學習所不可能做到的。這樣,學生就展示出跨學科理解[1]。
下面以圖示展示跨學科學習和多學科學習的區別:
二、跨學科學習的意義
我們生活的世界日新月異,是復雜和高度相互關聯的,教育的目的不僅僅是教給學生知識,更重要的是使學生具備應對各種挑戰的能力。有意義的跨學科教學和學習體驗可以培養學生在各種知識之間建立聯系并加以整合的能力,加深對周圍世界的理解,幫助他們更好地解決在現實生活中遇到的問題。圍繞著歷史學科開展跨學科教學,有助于鼓勵學生在學習過程中積極探究,掌握研究、調查和分析技能,批判性地欣賞人類文化、態度和信念的多樣性。
三、開展跨學科教學的策略
跨學科學習以中學項目各學科組間的“共同語言”為基礎。有效的跨學科學習要求對不同學科的各種觀點加以整合,從而使學生能夠對正在學習的主題產生新的、更深入的、更有說服力或更細致的理解。如何整合是跨學科教學的關鍵所在。根據教學目標和學情,跨學科教學的整合可以有以下幾種情態。
1、借助其他學科
在教學中借用其他學科的知識、概念或技能可以豐富學生對當前所學內容的理解。
如了解優生學(一種專門研究人類遺傳,改進人種的一門科學)與達爾文生物進化論之間的關系(歷史與生物)、利用統計分析全球化與貧困之間的關系(歷史與數學)、創作一首關于美國黑人民權運動的詩歌(歷史與中文)或歌曲(歷史與音樂)。
2、以跨學科線索為基礎的整合
在學科課程中編織一條跨學科線索。在學習一戰、二戰時,反復講解政府是如何利用宣傳品的視覺象征來實現宣傳目的,從而使學生做好準備;在單元結束時,創作屬于自己的、與歷史有關的、有意義的宣傳作品(歷史與設計、視覺藝術)來理解政府宣傳的作用。這份作品可以是海報、視頻、畫冊等。
3、跨學科教學單元
對某些主題,可以從某個切入點著手,確定多學科參與的跨學科教學單元,所有參與學科開展分工協作,以實現更深層次的跨學科學習。切入方式可以有以下幾種:
(1)概念切入
中學項目明確了要開展跨課程探索的16個重大概念。表格中顯示的這些重大概念出自中學項目的8個學科組,也代表著超越這些學科組界限的理解。

一般有三種方式將重大概念和相關概念用作跨學科教學單元的切入點。
(a)利用兩個或多個學科達到對重大概念的跨學科理解,如:
人類思維方式和對生活態度的改變會引發藝術領域的革新(重大概念:變化;涉及到的學科:歷史和藝術):探究文藝復興運動期間社會變化在繪畫上的反映。學生將根據當今的社會情況與自己的人生態度,對文藝復興時期的某一副繪畫進行再創作,以獲得更深層次的理解。
(b)探索來自不同學科的相關概念之間的關系,以獲得新的跨學科理解,如:
革命藝術運用審美來改造政治和社會(相關概念:審美[視覺藝術]和革命[歷史]):對社會不公或政治不公進行探究。學生將創作一件藝術品,來展現對當代社會問題的思考。
(c)探索不同重大概念之間的關系,以創造新的跨學科理解,如:
引發國際沖突的重要原因(重大概念:全球互動和觀點):對著名戰爭產生的原因進行探究。學生將以人類歷史上發生的重要戰爭的原因進行數據統計,建立數學模型,預測未來可能發生的戰爭。
(2)全球背景切入
概念是強有力的、可以普遍應用的思想觀點,但是具體情境的不同,對概念的理解也會不同。具體場景、事件或環境的學習,能為跨學科提供更加具體的視野,有可能產生新的觀點、更多的信息、反例證并改進理解。
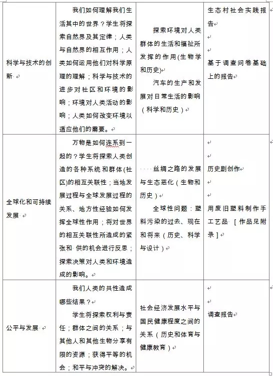
以下是一些利用背景建立學科之間連系的例子:


(3)教學內容切入
在實際教學過程中我們會發現,有些主題并不適合以跨學科的方式開展高質量的探究同時我們無法以單一學科的方式處理。學生需要整合兩個或更多學科的知識體來理解涉及多個方面的主題。以下為一些可供參考的案例:

A加未來國際教育作為國際課程輔導中心(A-level、IGCSE、IB、AP等國際課程),是中國最專業、最值得信賴的國際課程學習中心,是中國學生通往海外頂尖名校的橋梁。詳情可以掃描下方圖片上的二維碼咨詢。

?
下一篇:沒有了



















免費電話